Ребята, кто шарит в видеосигналах, нужен совет.
Есть такая м/с OSD at7456, используется для наложения текста на видеосигнал.
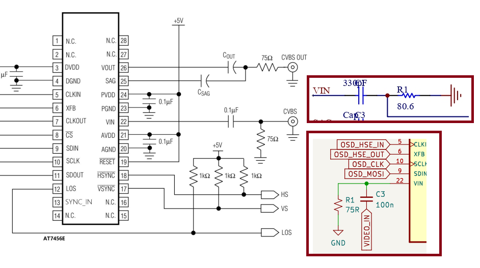
По документации видеосигнал подается через rc, где сначала R (75ом) на землю, а потом идет на C. Но наткнулся на проект, где человек сделал по другому, сначала на С а потом на R. Как по мне, то вроде это не правильно, кажется после кондера уже никак не компенсировать импеданс сигнальной линии. Но может я чего-то не знаю, подскажите. Спасибо.
Есть такая м/с OSD at7456, используется для наложения текста на видеосигнал.
По документации видеосигнал подается через rc, где сначала R (75ом) на землю, а потом идет на C. Но наткнулся на проект, где человек сделал по другому, сначала на С а потом на R. Как по мне, то вроде это не правильно, кажется после кондера уже никак не компенсировать импеданс сигнальной линии. Но может я чего-то не знаю, подскажите. Спасибо.
